甘肃卫生职业学院

211 | 985 | 双一流 | 医药
甘肃省 高职(专科) 省重点 公办

勤奋自强厚德博学

0931—8265936,8260079,0931—8265125(暑假) ,18119355919(暑假)

http://www.gswx.com.cn/

图片

2017甘肃卫生职业学院单招招生简章

2022-06-20 21:57:29      分享至:

  为贯彻落实《国务院关于深化考试招生制度改革的实施意见》(国发【2014】35号)要求和甘肃省高等学校招生委员会《关于做好2017年甘肃省普通高职(专科)层次单独测试和综合评价录取的通知》(甘招委发【2017】4号)文件精神,做好我院2017年单独招生工作,结合我院实际,制定本方案。现将有关事宜安排如下:

  一、基本原则

  (一)坚持“学校负责,省教育考试院监督”的原则。

  (二)坚持“全面考核、综合评价、择优录取”的原则。

  (三)坚持“公平竞争、公正选拔、公开程序、公示结果”的原则。

  二、招生对象和要求

  (一)甘肃省内文理科高中毕业生。

  (二)甘肃省内医学类中职学校应届毕业生。

  (三)考生必须参加了2017年全国普通高等学校统一招生考试报名和中职学生对口招生考试报名。

  (四)考生必须准确提供高考报名号和对口招生报名号。

  (五)考生身体健康状况符合国家教育部、卫生部、残联《普通高等学校招生体检工作指导意见》。

  三、报名

  (一)报名时间

  2017年3月13日2017年3月26日,逾期不予受理。

  (二)报名方式

  1、考生上网登录甘肃卫生职业学院单独招生网(http://ddzs.gswx.com.cn),实名注册后,如实、准确、完整地填写单独招生报名信息。

  2、考生填报专业志愿与考试报名同时进行。考生根据个人意愿可填报3个志愿;填报志愿时注明是否愿意服从专业调剂录取。

  四、缴费

  (一)、缴费标准:100元/生

  (二)、缴费方式

  支付宝缴费。考生于2017年3月13日~2017年3月26日,根据单招网页提示信息利用支付宝缴费。

  未按时缴纳报名费者,视为自愿放弃。由于个人原因未参加招录考试的考生,报名费不予退还。

  (四)资格审核

  我校初次核对考生报名信息后,与甘肃省教育考试院2017年高考报名考生、中职学生对口招生考试报名信息库进行比对审核,符合报考条件的考生名单将在3月29日~3月30日在学校单独招生网上公布。

  (五)资格审核结果查看

  3月29日~3月30日,考生登录我校单独招生网站查看符合考试条件的学生名单。

  五、领取准考证、上交报名材料

  (一)领取准考证

  资格审核合格的考生,于4月7日8:30~17:30,凭身份证(或当地公安机关出具的带有照片的户籍证明)原件领取准考证。

  (二)报名材料

  1、考生领取准考证时须上交《甘肃卫生职业学院单独招生考生报名表》1份(A4纸打印),同时,粘贴近期2寸彩色免冠照片(红蓝底色均可)。报名表上详细填写获奖情况,否则不予加分。

  2、考生在领取准考证时须上交身份证、户口本原件和复印件(现场查验身份证、户口薄原件)。75个贫困县学生须出具当地公安部门证明,且在《甘肃卫生职业学院单独招生考生报名表》右上角上注明75个贫困县名称。无当地公安部门出具证明的学生,学院录取时按非75个贫困县学生对待。

  3、加分项需提供有关证书的原件和复印件。

  六、考试时间、地点

  (一)考试时间

  1、普通高中毕业生:

  科目1测试时间:2017年4月8日早上:9:00~11:00

  科目2测试时间:2017年4月8日下午:14:30~16:00

  2、中职学生:

  专业综合素质测试:2017年4月 8日早上:9:00~11:00

  专业技能测试:2017年4月8日下午:14:30~16:00

  考生凭身份证、准考证参加考试。

  (二)测试地点

  测试地点以准考证安排为准。

  七、考核办法

  (一)普通高中毕业生

  单独招生成绩由专业综合素质成绩和加分项两部分组成,总分为300分。

  1、专业综合素质成绩总分为200分。

  文科生测试内容:

  科目1:语文(60分)、英语(60分)

  科目2:历史(40分)、地理(40分)

  理科生测试内容:

  科目1:语文(60分)、英语(60分)

  科目2:物理(40分)、化学(40分)

  测试方式为笔试,科目1测试时间为120分钟;科目2测试时间为90分钟。

  2、加分项总分为100分。

  (1)2014年9月以来获得地市级(包括地市级以上)三好学生、优秀学生干部表彰奖励加20分;获得校级三好学生、优秀团学干部表彰奖励加8分。本类最高加分20分,各项不累计加分。

  (2)参加演讲、舞蹈、歌咏、表演等比赛,国家级一、二、三等奖均加20分,省级一、二、三等奖分别加15、12、10分,获得地市级一、二、三等奖分别加8、7、6分;团体项目获奖证书有考生本人姓名的予以加分,无考生本人姓名的不予加分。本类最高加分20分,各项不累计加分。

  (3)参加艺术类专业高考取得合格证书加20分。

  (4)烈士子女加20分。

  (二)中职学校毕业生

  单独招生成绩由专业综合素质成绩、专业技能测试和加分项三部分组成,总分为300分。

  1、专业综合素质成绩100分。

  测试内容为:解剖(60分)、生理(60分)

  测试方式为笔试,时间为120分钟。

  2、专业技能测试总分为80分。

  分相近专业进行测试,测试方式为笔试,测试时间90分钟。

  3、加分项总分100分。

  (1)2014年9月以来获得地市级(包括地市级以上)三好学生、优秀团学干部加15分;获得校级三好学生、优秀团学干部、优秀团员等加5分。本类最高加分15分,各项不累计加分。

  (2)职业技能证书加分。2014年9月以后取得人力资源与社会保障部门或其他行政主管部门核发的技能证书,中级一项加10分,两项及两项以上加15分;初级一项加8分,两项及两项以上加12分(普通话等级证书按初级证书计分);中、初级两项及两项以上加14分。本类最高加分15分,各项不累计加分。

  (3)参加专业技能竞赛,国家级一、二、三等奖均加60分,优秀奖加50分;省级一、二、三等奖分别加40、35、30分,优秀奖加25分;获得地市级一、二、三等奖分别加8、6、4分。获得校级一、二、三等奖分别加6、5、4分。团体项目获奖证书有考生本人姓名的予以加分,无考生本人姓名的不予加分。本类最高加分60分,各项不累计加分。

  (4)参加演讲、舞蹈、歌咏、表演等比赛,国家级一、二、三等奖均加20分;省级一、二、三等奖励分别加15、12、10分;地市级一、二、三等奖分别加8、7、6分;团体项目获奖证书有考生本人姓名的予以加分,无考生本人姓名的不予加分。本类最高加分20分,各项不累计加分。

  (5)烈士子女加20分。

  (备注:1、考生各类计分在100分以内的,按实际分数计算加分项总分,累计分数等于或超过100分的,按100分计算。2、职业教育技能大赛成绩是指每年由省、市、县教育行政部门和职业学校举办的省、市、县(校)级中等职业学校技能大赛以及由省教育厅推荐参加教育部主办的全国技能大赛成绩。)

  八、考试评卷及违规处理

  (一)学校组织评卷小组,参照《高等学校招生全国统一考试考务工作规定》组织实施,科学合理的制定评判标准。同时加大信息公开、公示力度,确保考试评判工作公平公正。

  (二)严格考试过程管理,严肃考风考纪,规范操作程序,对在考试中违规的考生及工作人员,将严格按照教育部《国家教育考试违规处理办法》(教育部令第33号)和《普通高等学校招生违规行为处理暂行办法》(教育部令第36号)处理。

  九、录取

  录取工作在甘肃省教育考试院的领导下,根据“分数优先、遵循志愿”的原则,依据考生考核总成绩从高分到低分排序录取。

  当考生分数相同时,按单科考核分数从高分到低分排序录取。高中考生科目顺序为:语文、英语、加分项;中职考生科目顺序为:解剖、生理、技能、加分项。

  专业分配按照“志愿分数优先”的原则进行。第一专业志愿不能满足的考生,按其第二专业志愿安排专业,仍不满足则按其第三专业志愿安排专业,依次类推。同等条件下参考相关科目成绩,高中考生科目顺序为:语文、英语、加分项;中职考生科目顺序为:解剖、生理、技能、加分项。

  若所有专业志愿均不能满足但服从调剂者,可录取到计划未满额的专业;不服从调剂者,将予以退档。

  (一)计划分配。面向全省75个贫困县分县定向招生计划和面向全省的招生计划根据省教育厅和省招生委员会的具体规定执行。

  (二)面向75个贫困县的计划,实行单报志愿、单设批次、一县一线,根据考生成绩分县区、分专业从高分到低分录取。

  (三)面向全省的计划,根据考生成绩在全省范围内从高分到低分录取。

  (四)已被我校录取的考生,不得再参加甘肃省2017年普通高等学校招生全国统一考试和省教育厅组织的中等职业学生对口升学招生考试。

  (五)我校将预录取并经公示后无疑议的考生名单报甘肃省教育考试院审核备案。

  (六)我校根据甘肃省教育考试院的审批结果,在8月底与高考录取学生一并邮寄录取通知书。

  (七)考生被我校正式录取后不得转换专业。

  (八)考生接到录取通知书后,在规定时间内到我校招生办报到注册,否则视为放弃,取消录取资格。

  (九)预录取考生的名单将在我校校园信息网上公示15个工作日,公示期间接到举报将及时核查并做出处理意见。

  (十)我校没有委托任何中介机构或个人进行单独招生报名录取工作。

  十、学生待遇

  通过单独招生进入我校的考生,在毕业文凭、就业派遣、培养费和奖(助)学政策等方面与参加普通高考录取的学生完全一致。

  十一、录取学生资格复查

  (一)新生入学后,学校按照有关规定对考生的政治、文化、健康及身份等方面的入学资格进行复查,对复查不合格者,学校将报上级主管部门批准,取消其入学资格。

  (二)对在报名、面试与考试过程中有弄虚作假或其他违纪违规行为的考生,取消其入学资格并上报教育主管部门进行处理。

  十二、单独招生专业

  2017年甘肃卫生职业学院单独招生专业

1.png

  招生计划数根据教育厅下达为准。总计划的50%面向75个贫困县招生,50%面向全省招生。

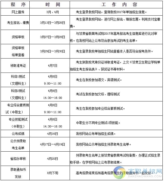
  十三、单独招生工作日程安排表

2.png

  十四、组织保障

  学院成立单独招生领导小组,全面负责单独招生工作。

  组 长:任 晖

  副组长: 任世伟 黄 刚

  成 员:张 强 张志钢 狄海英 蔺勇翀 孙剑英 周丽凤 丁月娥 张绍进 王志成 马泽云 郭艳春 门占康

  下设协调组、招生录取组、测试考核组、信息技术组、缴费审核组、宣传报道组、纪律检查组、后勤保障组、学生管理组、安全保卫组。

  协调组负责人:张 强

  职责:协调各项工作顺利开展,布置准考证发放点等工作。

  招生录取组负责人:狄海英

  职责:负责单独招生工作方案的制定、与上级教育主管部门的联系、招生宣传材料的印制、招生宣传、生源组织、资格审查、信息汇总、准考证制作、录取备案和学籍注册等工作。

  测试考核组负责人:张志钢

  职责:负责单独测试的命题、组卷、组织考试、阅卷评分、成绩核定、汇总及各环节保密等与考试考核相关的工作。

  信息技术组负责人:蔺勇翀

  职责:负责单独招生网站的维护和网络运行安全工作,协助考生准考证的打印、考场安排和考试信息比对表的制作等工作。

  缴费审核组负责人:孙剑英

  职责:负责缴费学生信息核对工作。

  宣传报道组负责人:周丽凤

  职责:负责单独招生工作的对外宣传、新闻媒体的联络、宣传报道等工作;在校门口及相关位置设置接待站和校园内外宣传标语的制作等工作。

  纪律检查组负责人:丁月娥

  职责:负责对命题、组考、评分、录取等环节实施全程检查监督,接受举报和处理投诉。举报投诉电话:0931—8265683

  后勤保障组负责人:马泽云

  职责:负责考试期间水电保障及校园内外环境治理等工作。

  学生管理组:张绍进

  职责:负责考试期间在校学生秩序。

  安全保卫组负责人:王志成

  职责:负责考场周围警戒以及考试过程中突发事件的处理等。

  十五、咨询联系方式

  联系地址:甘肃卫生职业学院招生办(兰州市城关区东岗西路60号)

  邮政编码:730000

  学院单独招生网址:http://ddzs.gswx.com.cn

  联系电话:

  0931-8265125(狄老师、汪老师)

  0931-8262052(郭老师、冯老师)

  十六、本方案由甘肃卫生职业学院招生办负责解释。

  十七、附件

  附件1:《甘肃卫生职业学院单独招生考生报名表》

3.png

  附件2:《甘肃卫生职业学院单独招生考生须知》

  甘肃卫生职业学院

  2017年3月5日

  附件1:

  甘肃卫生职业学院2017年单独招生考生报名表

  填表说明:1、考生科类选填:文科、理科、中职生;2、毕业类别选填:高中毕业、中职毕业;3、考生类别选填:城市应届、城市往届、农村应届、农村往届;4、报考专业:请在三个专业中选择;5、籍贯填写为:xx省xx县(区)。

  附件2:

  甘肃卫生职业学院2017年单独招生考生须知

  凡参加甘肃卫生职业学院2017年单独招生考试的考生,请认真阅读以下须知:

  1、招生对象为已经参加了2017年全国普通高等学校统一招生考试报名的高中生和中职学生对口招生考试报名的应届毕业生。

  2、网上报名前,考生必须认真阅读《甘肃卫生职业学院2017年单独招生实施方案》,由于考生没有阅读或未能理解该方案而造成的后果自负。

  3、考生必须填写本人真实、准确的个人信息及联系方式,对由于考生填报不当导致资格审查不合格、不能录取或无法送达录取通知书的情况由考生本人负责。

  4、报名、缴费时间:2017年3月13日~3月26日,逾期不予报名、缴费。

  5、资格审核结果查看时间:2017年3月29日~3月30日。

  6、领取准考证时间:2017年4月7日8:30~17:30,地点在甘肃卫生职业学院。

  7、现场确认需提交的相关材料及报名费按《甘肃卫生职业学院2017年单独招生实施方案》执行。

  8、考生到我校参加考试时,一律凭准考证、身份证入场,二证缺一不可,所有考生必须承诺诚信考试,由于考生违规考试造成的后果由考生承担。

  9、每位考生只能报考一所院校。已被我校单独招生录取的考生,不能再参加甘肃省2017年普通高考和对口招生考试;未被我校单独招生录取的考生,可继续参加甘肃省2017年高考和对口招生考试。

  10、其它未尽事宜,由我校招生办负责解释,请致电咨询。

  11、甘肃卫生职业学院单独招生网为我校唯一报名网站:

  (http://ddzs.gswx.com.cn),我校没有委托任何中介机构或个人进行单独招生报名录取工作。


2017甘肃卫生职业学院单招招生简章

2022-06-20 21:57:29

  为贯彻落实《国务院关于深化考试招生制度改革的实施意见》(国发【2014】35号)要求和甘肃省高等学校招生委员会《关于做好2017年甘肃省普通高职(专科)层次单独测试和综合评价录取的通知》(甘招委发【2017】4号)文件精神,做好我院2017年单独招生工作,结合我院实际,制定本方案。现将有关事宜安排如下:

  一、基本原则

  (一)坚持“学校负责,省教育考试院监督”的原则。

  (二)坚持“全面考核、综合评价、择优录取”的原则。

  (三)坚持“公平竞争、公正选拔、公开程序、公示结果”的原则。

  二、招生对象和要求

  (一)甘肃省内文理科高中毕业生。

  (二)甘肃省内医学类中职学校应届毕业生。

  (三)考生必须参加了2017年全国普通高等学校统一招生考试报名和中职学生对口招生考试报名。

  (四)考生必须准确提供高考报名号和对口招生报名号。

  (五)考生身体健康状况符合国家教育部、卫生部、残联《普通高等学校招生体检工作指导意见》。

  三、报名

  (一)报名时间

  2017年3月13日2017年3月26日,逾期不予受理。

  (二)报名方式

  1、考生上网登录甘肃卫生职业学院单独招生网(http://ddzs.gswx.com.cn),实名注册后,如实、准确、完整地填写单独招生报名信息。

  2、考生填报专业志愿与考试报名同时进行。考生根据个人意愿可填报3个志愿;填报志愿时注明是否愿意服从专业调剂录取。

  四、缴费

  (一)、缴费标准:100元/生

  (二)、缴费方式

  支付宝缴费。考生于2017年3月13日~2017年3月26日,根据单招网页提示信息利用支付宝缴费。

  未按时缴纳报名费者,视为自愿放弃。由于个人原因未参加招录考试的考生,报名费不予退还。

  (四)资格审核

  我校初次核对考生报名信息后,与甘肃省教育考试院2017年高考报名考生、中职学生对口招生考试报名信息库进行比对审核,符合报考条件的考生名单将在3月29日~3月30日在学校单独招生网上公布。

  (五)资格审核结果查看

  3月29日~3月30日,考生登录我校单独招生网站查看符合考试条件的学生名单。

  五、领取准考证、上交报名材料

  (一)领取准考证

  资格审核合格的考生,于4月7日8:30~17:30,凭身份证(或当地公安机关出具的带有照片的户籍证明)原件领取准考证。

  (二)报名材料

  1、考生领取准考证时须上交《甘肃卫生职业学院单独招生考生报名表》1份(A4纸打印),同时,粘贴近期2寸彩色免冠照片(红蓝底色均可)。报名表上详细填写获奖情况,否则不予加分。

  2、考生在领取准考证时须上交身份证、户口本原件和复印件(现场查验身份证、户口薄原件)。75个贫困县学生须出具当地公安部门证明,且在《甘肃卫生职业学院单独招生考生报名表》右上角上注明75个贫困县名称。无当地公安部门出具证明的学生,学院录取时按非75个贫困县学生对待。

  3、加分项需提供有关证书的原件和复印件。

  六、考试时间、地点

  (一)考试时间

  1、普通高中毕业生:

  科目1测试时间:2017年4月8日早上:9:00~11:00

  科目2测试时间:2017年4月8日下午:14:30~16:00

  2、中职学生:

  专业综合素质测试:2017年4月 8日早上:9:00~11:00

  专业技能测试:2017年4月8日下午:14:30~16:00

  考生凭身份证、准考证参加考试。

  (二)测试地点

  测试地点以准考证安排为准。

  七、考核办法

  (一)普通高中毕业生

  单独招生成绩由专业综合素质成绩和加分项两部分组成,总分为300分。

  1、专业综合素质成绩总分为200分。

  文科生测试内容:

  科目1:语文(60分)、英语(60分)

  科目2:历史(40分)、地理(40分)

  理科生测试内容:

  科目1:语文(60分)、英语(60分)

  科目2:物理(40分)、化学(40分)

  测试方式为笔试,科目1测试时间为120分钟;科目2测试时间为90分钟。

  2、加分项总分为100分。

  (1)2014年9月以来获得地市级(包括地市级以上)三好学生、优秀学生干部表彰奖励加20分;获得校级三好学生、优秀团学干部表彰奖励加8分。本类最高加分20分,各项不累计加分。

  (2)参加演讲、舞蹈、歌咏、表演等比赛,国家级一、二、三等奖均加20分,省级一、二、三等奖分别加15、12、10分,获得地市级一、二、三等奖分别加8、7、6分;团体项目获奖证书有考生本人姓名的予以加分,无考生本人姓名的不予加分。本类最高加分20分,各项不累计加分。

  (3)参加艺术类专业高考取得合格证书加20分。

  (4)烈士子女加20分。

  (二)中职学校毕业生

  单独招生成绩由专业综合素质成绩、专业技能测试和加分项三部分组成,总分为300分。

  1、专业综合素质成绩100分。

  测试内容为:解剖(60分)、生理(60分)

  测试方式为笔试,时间为120分钟。

  2、专业技能测试总分为80分。

  分相近专业进行测试,测试方式为笔试,测试时间90分钟。

  3、加分项总分100分。

  (1)2014年9月以来获得地市级(包括地市级以上)三好学生、优秀团学干部加15分;获得校级三好学生、优秀团学干部、优秀团员等加5分。本类最高加分15分,各项不累计加分。

  (2)职业技能证书加分。2014年9月以后取得人力资源与社会保障部门或其他行政主管部门核发的技能证书,中级一项加10分,两项及两项以上加15分;初级一项加8分,两项及两项以上加12分(普通话等级证书按初级证书计分);中、初级两项及两项以上加14分。本类最高加分15分,各项不累计加分。

  (3)参加专业技能竞赛,国家级一、二、三等奖均加60分,优秀奖加50分;省级一、二、三等奖分别加40、35、30分,优秀奖加25分;获得地市级一、二、三等奖分别加8、6、4分。获得校级一、二、三等奖分别加6、5、4分。团体项目获奖证书有考生本人姓名的予以加分,无考生本人姓名的不予加分。本类最高加分60分,各项不累计加分。

  (4)参加演讲、舞蹈、歌咏、表演等比赛,国家级一、二、三等奖均加20分;省级一、二、三等奖励分别加15、12、10分;地市级一、二、三等奖分别加8、7、6分;团体项目获奖证书有考生本人姓名的予以加分,无考生本人姓名的不予加分。本类最高加分20分,各项不累计加分。

  (5)烈士子女加20分。

  (备注:1、考生各类计分在100分以内的,按实际分数计算加分项总分,累计分数等于或超过100分的,按100分计算。2、职业教育技能大赛成绩是指每年由省、市、县教育行政部门和职业学校举办的省、市、县(校)级中等职业学校技能大赛以及由省教育厅推荐参加教育部主办的全国技能大赛成绩。)

  八、考试评卷及违规处理

  (一)学校组织评卷小组,参照《高等学校招生全国统一考试考务工作规定》组织实施,科学合理的制定评判标准。同时加大信息公开、公示力度,确保考试评判工作公平公正。

  (二)严格考试过程管理,严肃考风考纪,规范操作程序,对在考试中违规的考生及工作人员,将严格按照教育部《国家教育考试违规处理办法》(教育部令第33号)和《普通高等学校招生违规行为处理暂行办法》(教育部令第36号)处理。

  九、录取

  录取工作在甘肃省教育考试院的领导下,根据“分数优先、遵循志愿”的原则,依据考生考核总成绩从高分到低分排序录取。

  当考生分数相同时,按单科考核分数从高分到低分排序录取。高中考生科目顺序为:语文、英语、加分项;中职考生科目顺序为:解剖、生理、技能、加分项。

  专业分配按照“志愿分数优先”的原则进行。第一专业志愿不能满足的考生,按其第二专业志愿安排专业,仍不满足则按其第三专业志愿安排专业,依次类推。同等条件下参考相关科目成绩,高中考生科目顺序为:语文、英语、加分项;中职考生科目顺序为:解剖、生理、技能、加分项。

  若所有专业志愿均不能满足但服从调剂者,可录取到计划未满额的专业;不服从调剂者,将予以退档。

  (一)计划分配。面向全省75个贫困县分县定向招生计划和面向全省的招生计划根据省教育厅和省招生委员会的具体规定执行。

  (二)面向75个贫困县的计划,实行单报志愿、单设批次、一县一线,根据考生成绩分县区、分专业从高分到低分录取。

  (三)面向全省的计划,根据考生成绩在全省范围内从高分到低分录取。

  (四)已被我校录取的考生,不得再参加甘肃省2017年普通高等学校招生全国统一考试和省教育厅组织的中等职业学生对口升学招生考试。

  (五)我校将预录取并经公示后无疑议的考生名单报甘肃省教育考试院审核备案。

  (六)我校根据甘肃省教育考试院的审批结果,在8月底与高考录取学生一并邮寄录取通知书。

  (七)考生被我校正式录取后不得转换专业。

  (八)考生接到录取通知书后,在规定时间内到我校招生办报到注册,否则视为放弃,取消录取资格。

  (九)预录取考生的名单将在我校校园信息网上公示15个工作日,公示期间接到举报将及时核查并做出处理意见。

  (十)我校没有委托任何中介机构或个人进行单独招生报名录取工作。

  十、学生待遇

  通过单独招生进入我校的考生,在毕业文凭、就业派遣、培养费和奖(助)学政策等方面与参加普通高考录取的学生完全一致。

  十一、录取学生资格复查

  (一)新生入学后,学校按照有关规定对考生的政治、文化、健康及身份等方面的入学资格进行复查,对复查不合格者,学校将报上级主管部门批准,取消其入学资格。

  (二)对在报名、面试与考试过程中有弄虚作假或其他违纪违规行为的考生,取消其入学资格并上报教育主管部门进行处理。

  十二、单独招生专业

  2017年甘肃卫生职业学院单独招生专业

1.png

  招生计划数根据教育厅下达为准。总计划的50%面向75个贫困县招生,50%面向全省招生。

  十三、单独招生工作日程安排表

2.png

  十四、组织保障

  学院成立单独招生领导小组,全面负责单独招生工作。

  组 长:任 晖

  副组长: 任世伟 黄 刚

  成 员:张 强 张志钢 狄海英 蔺勇翀 孙剑英 周丽凤 丁月娥 张绍进 王志成 马泽云 郭艳春 门占康

  下设协调组、招生录取组、测试考核组、信息技术组、缴费审核组、宣传报道组、纪律检查组、后勤保障组、学生管理组、安全保卫组。

  协调组负责人:张 强

  职责:协调各项工作顺利开展,布置准考证发放点等工作。

  招生录取组负责人:狄海英

  职责:负责单独招生工作方案的制定、与上级教育主管部门的联系、招生宣传材料的印制、招生宣传、生源组织、资格审查、信息汇总、准考证制作、录取备案和学籍注册等工作。

  测试考核组负责人:张志钢

  职责:负责单独测试的命题、组卷、组织考试、阅卷评分、成绩核定、汇总及各环节保密等与考试考核相关的工作。

  信息技术组负责人:蔺勇翀

  职责:负责单独招生网站的维护和网络运行安全工作,协助考生准考证的打印、考场安排和考试信息比对表的制作等工作。

  缴费审核组负责人:孙剑英

  职责:负责缴费学生信息核对工作。

  宣传报道组负责人:周丽凤

  职责:负责单独招生工作的对外宣传、新闻媒体的联络、宣传报道等工作;在校门口及相关位置设置接待站和校园内外宣传标语的制作等工作。

  纪律检查组负责人:丁月娥

  职责:负责对命题、组考、评分、录取等环节实施全程检查监督,接受举报和处理投诉。举报投诉电话:0931—8265683

  后勤保障组负责人:马泽云

  职责:负责考试期间水电保障及校园内外环境治理等工作。

  学生管理组:张绍进

  职责:负责考试期间在校学生秩序。

  安全保卫组负责人:王志成

  职责:负责考场周围警戒以及考试过程中突发事件的处理等。

  十五、咨询联系方式

  联系地址:甘肃卫生职业学院招生办(兰州市城关区东岗西路60号)

  邮政编码:730000

  学院单独招生网址:http://ddzs.gswx.com.cn

  联系电话:

  0931-8265125(狄老师、汪老师)

  0931-8262052(郭老师、冯老师)

  十六、本方案由甘肃卫生职业学院招生办负责解释。

  十七、附件

  附件1:《甘肃卫生职业学院单独招生考生报名表》

3.png

  附件2:《甘肃卫生职业学院单独招生考生须知》

  甘肃卫生职业学院

  2017年3月5日

  附件1:

  甘肃卫生职业学院2017年单独招生考生报名表

  填表说明:1、考生科类选填:文科、理科、中职生;2、毕业类别选填:高中毕业、中职毕业;3、考生类别选填:城市应届、城市往届、农村应届、农村往届;4、报考专业:请在三个专业中选择;5、籍贯填写为:xx省xx县(区)。

  附件2:

  甘肃卫生职业学院2017年单独招生考生须知

  凡参加甘肃卫生职业学院2017年单独招生考试的考生,请认真阅读以下须知:

  1、招生对象为已经参加了2017年全国普通高等学校统一招生考试报名的高中生和中职学生对口招生考试报名的应届毕业生。

  2、网上报名前,考生必须认真阅读《甘肃卫生职业学院2017年单独招生实施方案》,由于考生没有阅读或未能理解该方案而造成的后果自负。

  3、考生必须填写本人真实、准确的个人信息及联系方式,对由于考生填报不当导致资格审查不合格、不能录取或无法送达录取通知书的情况由考生本人负责。

  4、报名、缴费时间:2017年3月13日~3月26日,逾期不予报名、缴费。

  5、资格审核结果查看时间:2017年3月29日~3月30日。

  6、领取准考证时间:2017年4月7日8:30~17:30,地点在甘肃卫生职业学院。

  7、现场确认需提交的相关材料及报名费按《甘肃卫生职业学院2017年单独招生实施方案》执行。

  8、考生到我校参加考试时,一律凭准考证、身份证入场,二证缺一不可,所有考生必须承诺诚信考试,由于考生违规考试造成的后果由考生承担。

  9、每位考生只能报考一所院校。已被我校单独招生录取的考生,不能再参加甘肃省2017年普通高考和对口招生考试;未被我校单独招生录取的考生,可继续参加甘肃省2017年高考和对口招生考试。

  10、其它未尽事宜,由我校招生办负责解释,请致电咨询。

  11、甘肃卫生职业学院单独招生网为我校唯一报名网站:

  (http://ddzs.gswx.com.cn),我校没有委托任何中介机构或个人进行单独招生报名录取工作。